Universe

Create project in app

Typst Version Online Documentation

This template can help Chinese university, primary, middle and high school teachers or students in creating exam or handouts.

Example

#import "@preview/ezexam:0.3.1": *
#show: setup.with(
  mode: EXAM,
  paper: a3
)

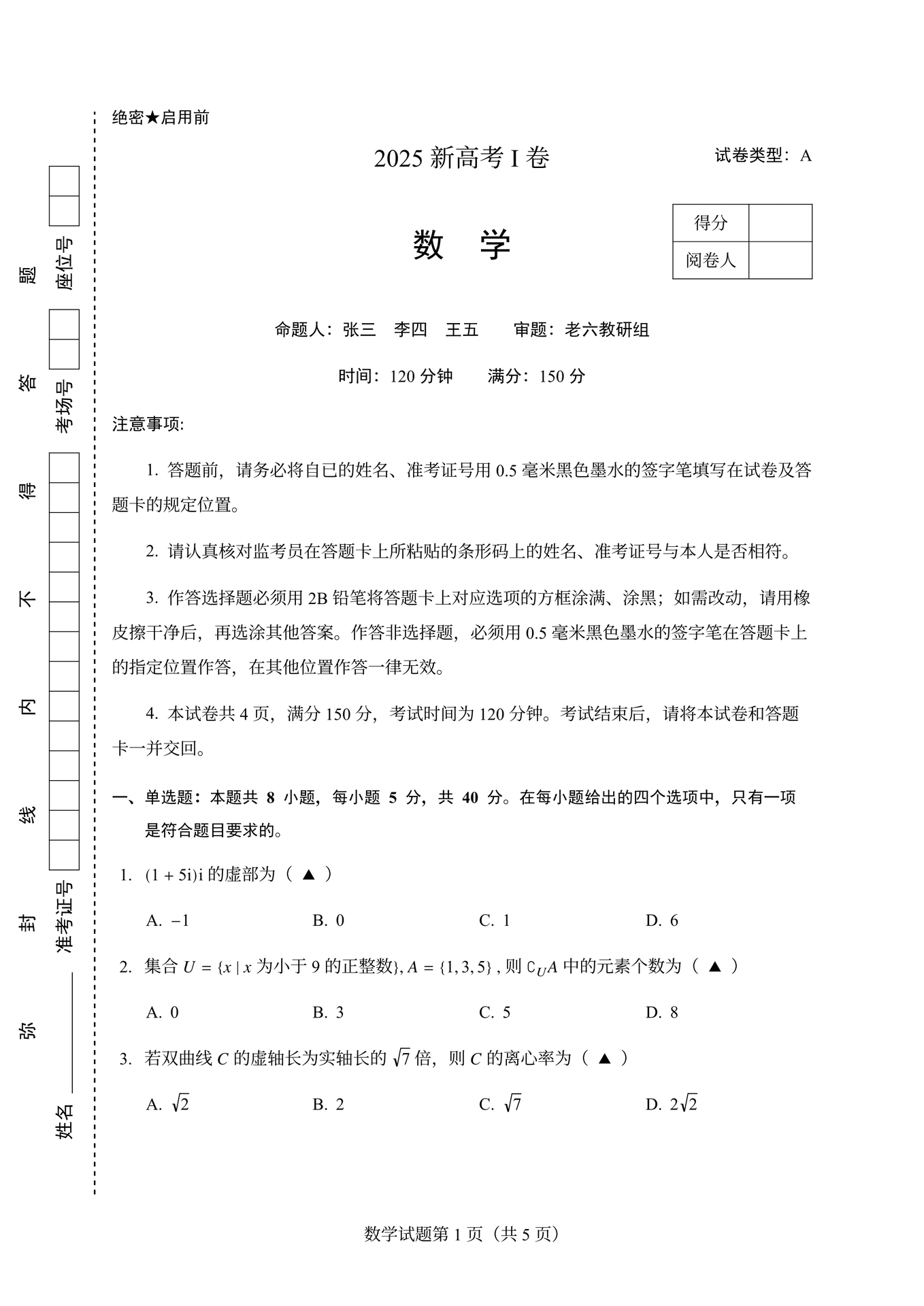
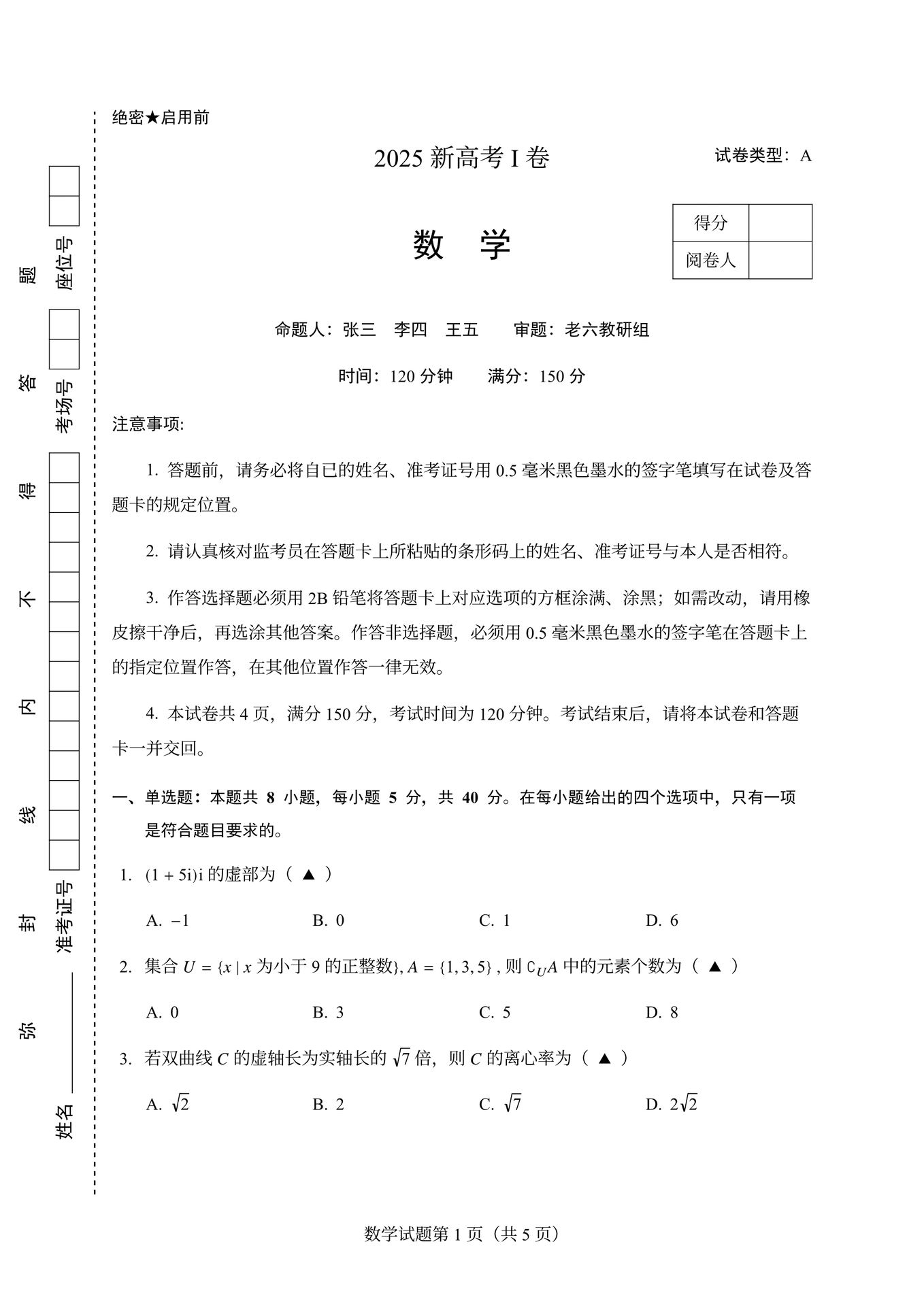
#title[xx期末考试]

= 选择
#question[
  $(1 + 5"i")"i"$ 的虚部为 #paren[]
  #choices(-1, 0, 1, 6)
]

......

= 填空
#question[
  一个箱子里有 5 个球,分别以 1$~$5 标号,若有放回取三次,记至少取出一次的球的个数 $X$,则 $E(X) =$#fillin[].
]

......

= 解答题
#question(points: 15)[
  设数列 ${a_n}$ 满足 $a_1 = 3", "a_(n+1) / n = a_n / (n+1) + 1 / (n(n+1))$.
  + 证明:${n a_n}$ 为等差数列;
  +$f(x) = a_1x + a_2x^2 + dots.c + a_m x^m,求 f'(-2)$.
]

......

Changelog

0 . 3 . 1

  • 修复题号重置后,自动生成的引用标签重复出现的问题 (#7
  • 重新为 chapter 添加重置题号,小节计数器操作,防止未引入 title 方法造成引用的标签错误 (#7
  • 修复 question 方法当值为空时,报错信息不正确的问题
  • 修复水印不能调整字体的问题
  • 修复 subject 方法传入数字报错的问题
  • 调整引用标签的显示效果,保持和引用显示一致,并在 question 方法中,新增参数 show-ref-prefix ,该参数设置引用标签时是否显示前缀
  • title 方法新增参数 spacing ,该参数设置标题文字间的间距
  • 精简 solution 方法边框参数,合并为 border-stroke
  • 废弃 scoring-box 方法,将其与 score-box 方法合并,并为其添加参数 show-rater
  • 优化目录显示效果

0 . 3 . 0

  • question 方法,添加新特性,该特性可以让题目被引用,默认生成的 label 为当前章节-题号的形式(#5
    • 新增参数 ref-on ,该参数设置是否开启自动生成可被引用的 label
    • 新增参数 supplement ,该参数设置引用的前缀
  • setup 方法
    • 新增参数 ref-color ,该参数设置引用的颜色
    • 新增参数 list-marker ,该参数设置列表前标记样式
    • 新增参数 list-spacing ,该参数设置列表项之间的间距
    • 新增参数 list-indent ,该参数设置列表项的缩进
    • 新增参数 seal-line-scope ,该参数设置弥封线的作用域
  • 导出章节,标题,题号计数器
  • 添加对问题题干以行间公式开头时的处理
  • 修复 EXAM 下,不显示答案时,目录页显示弥封线的 bug
  • 修复从 0.2.8 开始更换字体导致的下划线错乱的 bug (#6
  • 修复行间公式上下间距过大的问题 (#6
  • 修复在 question 方法中,手动换行时,新的行和第一行对不齐的 bug (#6
  • 修复平行线在左侧为数字时,数字和平行线间没有间距的 bug
  • 修复 pi 在罗马字体下显示不正确的 bug 及其左侧为数字时,数字和 pi 之间有间距的 bug
  • 优化页码实现方法

0 . 2 . 9

  • 修复 cover 方法,手动添加日期时不显示的 bug
  • 修复 solution 方法,设置 inset 时,如果没有设置左右边距,导致左右边距失效的 bug
  • 修改解析模式实现方式,新增 solution-block 方法
  • 修改 draft 方法的参数 dash 名为 line-type
  • 修改 fillin 方法的参数 len 的默认值为 27.5pt
  • 修改 title 方法的参数 weight 在 EXAM 模式下的默认值为 400
  • 新增 page-restart 方法,该方法可以设置新的章节从指定页码开始
  • setup 方法
    • 新增参数 seal-line-decoration ,该参数可以为弥封线添加额外的装饰
    • 新增参数 par-justify
    • 为参数 page-align 新增可选值 odd-r-even-l
  • 删除 tag 方法的参数 x ,并调整其参数 prefix 的默认值
  • 优化水印,分割线,弥封线的实现,提高性能

0 . 2 . 8

  • 更改 questionsolution 方法的核心实现,彻底解决有较高的公式时,题号和题干对不齐的问题。删除这两个方法的 padding-toppadding-bottom 参数;question 方法新增参数 hanging-indent 并将参数 body-indent 修改为 first-line-indent
  • 修复以字符《 、【 、( 开头的题目或选项和标签间的距离过大的问题
  • 优化 choice 方法
  • 优化 text-figure 方法,删除 align 参数
  • 修复 draft 未引入 title 方法的引起的报错
  • tag 方法新增 weightx 参数
  • 修复 fillin 方法有时不显示占位符的 bug
  • 将默认字体修改为 roman ,并添加 TeX Gyre Termes 字体,修复在线使用 roman 字体时,缺少 Times New Roman 字体造成的标题西文字体未正确设置的问题
  • 修改 title 方法的 bottom 参数和subject 方法的 top 参数的默认值为 0pt
  • setup 方法新增参数 resume ,该参数可以在同一个文档中重置题号(#2
  • 废弃 answer 方法和 multi 常量

0 . 2 . 7

  • 优化目录的显示效果
  • 优化 fillin 方法;修改其参数 len 的默认值为 1.5cm。修复当指定长度时,某些值会导致第一行线换行的 bug
  • 调整黑体的字体顺序
  • 修复以数学公式开头的选项,选项和 label 间会增加 .25em 的间距

0 . 2 . 6

  • 修复 fillin 方法在页面分栏时,不能正确换行的 bug

0 . 2 . 5

  • 废弃 color-box 方法 ;新增 tag 方法替代
  • 重构 multi
  • ROMAN 修改为 roman
  • 优化字体,去掉 noto serif sc ;黑体新增 Heiti SC ,修复 Mac 用户本地使用时,黑体异常的 bug
  • 优化 paren 方法
  • 优化 text-figure 方法;修复当图文在新的一页最上面且文本较少时,图表显示不全的 bug ;修复当在一页的最后部分时,有较少部分文本留在当前页,图表也停留在当前页的 bug ,该 bug 使得图表遮挡前面的内容;添加参数 align
  • 优化 fillin 方法,修复多行线时,线之间的间隔不等的 bug
  • 废弃 underdot 方法;使用新的方法实现中文着重号

0 . 2 . 4

  • 优化 choices 方法;新增参数 label-position ; 该参数可在选项为图表时,修改标签的位置。默认在左侧;将参数 body-indent 名修改为 sapcing ;更加符合语境
  • 优化 question 方法,修复题号偏移的 bug
  • 修复修改 setup 方法的 paper 参数时,只修改部分值报错的 bug
  • 修复在 Typst 的最新版 0.14.0 中数学字体报警告问题

0 . 2 . 3

  • solutionquestion 方法添加 line-height 参数;方便修改内容的行间距
  • 优化 fillin 方法
  • 修改 question 方法在 HANDOUTS 模式下的题号样式
  • 修复 solution 在 Typst 的最新版 0.14.0 中题号显示的 bug
  • 优化 paren 方法,默认填写英文不再大写

0 . 2 . 2

  • 调整正文默认字体,由原来的 Source Han Serif 修改为 Noto Serif SCNoto Serif CJK SC (二者效果一样,主要是后者压缩后更小,方便上传网盘进行安装)。黑体添加 Noto Sans SCNoto Sans CJK SC ;修复在 typst app 中应用模板时,字体显示的问题
  • 添加常量 ROMAN ,方便修改字体为新罗马风格的字体,更加符合常见的试卷排版格式
  • 调整代码逻辑,使得在字体调整时,其它所有西文字体统一进行修改
  • 精简 setup 方法的参数,删除 font-math ;使用 font 参数即可完成正文字体和西文字体的设置
  • 调整 π 在罗马字体下显示的样式
  • 修改平行符号为倾斜
  • 修复 choices 某个选项有多行时,后续行的缩进和第一行不一致的bug
  • 重写 fillin 方法, 实现根据长度生成空线,并根据长度自动换行
  • 修复 subject 方法以字符串传入时的bug
  • 优化题号和题干之间的间距

0 . 2 . 1

  • 修复试卷模式下,生成 pdf 后的书签会显示题目大标题的问题,确保只显示章节
  • 西文字体新增 Times New Roman 字体风格;前提是安装了 STIX 2 系列字体。如未安装则默认使用 New Computer Modern Math
  • 优化代码

0 . 2 . 0

  • 添加 cover 方法;该方法可以生成一个封面
  • 添加 underdot 方法;在一些场景下,可以为文本添加着重号

0 . 1 . 9

  • 优化 text-figure 方法;考虑到文本内容较多,为了书写方便,将参数 text 修改为位置参数;新增参数 figurestylegap
  • 优化 question 方法;修复当一个文档中组多套试卷时,会报警告的问题
  • 优化 titlescore-boxscoring-box 方法
  • 优化代码

0 . 1 . 8

  • mode 添加新值 SOLUTION,当答案解析独立于试题存在时,使用此值可快速统一格式
  • 优化 choices 方法;将其参数 column 更名为 columns,做到和官方的 columns 参数一致
  • 废弃 inline-square 方法,推荐使用内置的 table 方法
  • 修复 color-box 方法报错的 bug
  • 优化 secretzh-arabic 方法
  • 优化 question 的编号实现方式;修改 setup 方法的参数 enum-numbering 的默认值为 (1.i.a)
  • 优化 notice 方法;新增参数 indenthanging-indent

0 . 1 . 7

  • 优化代码,确保 heading-size 只修改一级标题;并将其更名为 h1-size
  • title 方法新增参数 color
  • 修复 solution 方法,当启用 title 时,如果解析内容过多,一页放不下,标题会跑到下一页的 bug;并将其参数 above 更名为 top;参数 below 更名为 bottom;统一参数名;添加参数 padding-toppadding-bottom
  • 去除 question 方法参数 line-height;该参数会影响题干之间的距离;该参数原本用于设置题目内容的行高,当题目中的公式比较高时,题号和题目内容会错位,这时可以通过该参数来微调。但是会造成内容每一行与行之间的间隔变大。可参考新增的参数 padding-toppadding-bottom 代替
  • 修复 choices 方法,调整其上下外边距导致选项之间的距离会跟着影响的 bug

0 . 1 . 6

  • 修复有序列表,内容带有 box 时,编号和内容对不齐的 bug
  • 新增化学方程式的单线桥、双线桥的支持;原子、离子结构示意图的支持。使用详情查看 化学相关

0 . 1 . 5

  • 修复水印被图片遮挡的 bug

0 . 1 . 4

  • LECTURE 修改为 HANDOUTS,更加符合语义
  • explain 方法名修改为 solution,更加符合语义
  • 修复当修改弥封线类型时,试卷最后一页没有更改的 bug
  • 添加水印功能,setup 方法新增参数 watermarkwatermark-sizewatermark-colorwatermark-fontwatermark-rotate

0 . 1 . 3

  • 优化 choices 方法
  • question 方法的参数名 points-separate-par 修改为 points-separate
  • 增加英文完型填空、7选5题型的支持,让 parenfillin 方法可以使用题号作为占位符。(#1)使用详情查看 parenfillin 方法
  • setup 方法新增参数 heading-numberingheading-hanging-indentenum-spacingenum-indent 提供更多自定义设置
  • 修复 question 个数超过9个时,内容对不齐的问题

0 . 1 . 2

  • secret 修改为方法,可以自定义显示内容
  • 优化 choices 方法,当选项过长时,选项从第二行开始进行缩进。修复选项中既有文字又有图表时,标签和内容对不齐的问题
  • question 方法的参数 with-heading-label 的默认值修改为 false
  • explain 方法新增参数 show-number 、修改参数 title 的默认值为 none,默认不显示
  • setup 方法新增参数 enum-numbering

0 . 1 . 1

  • 修复 choices 方法中,若选项为图片时,设置宽度为百分比时,图片宽度无效的问题

0 . 1 . 0

  • 初版发布